2025-12-26 文章来源:教务处 点击数:[]
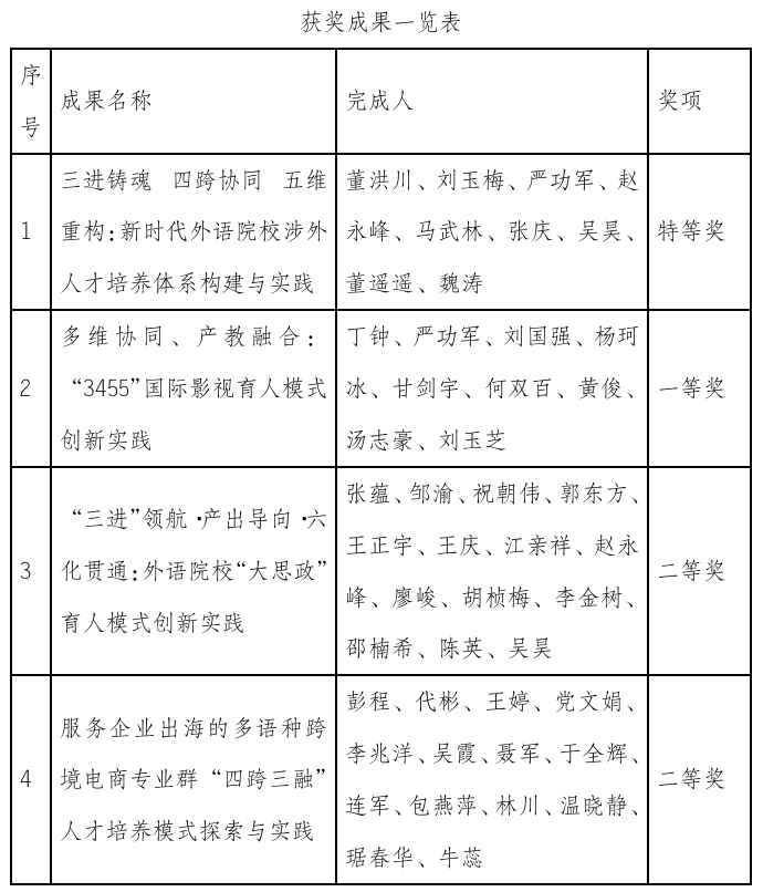
近日,重庆市人民政府办公厅发布了《重庆市人民政府关于2025年重庆市教学成果奖励的决定》(渝府发〔2025〕17号),学校获重庆市高等教育(本科)教学成果奖4项,其中特等奖1项、一等奖1项、二等奖2项。这是学校在本科教育教学改革中取得的又一重大突破。

重庆市教学成果奖由重庆市人民政府颁发,是全市教育领域的最高荣誉奖项,每四年评选一次,旨在奖励在教育教学工作中做出重大贡献并取得显著成果的集体或个人。此次获奖不仅是对学校教学成果的权威认可,更对持续深化教育教学改革、提升人才培养质量具有重要的示范引领作用。
接下来,学校将继续紧扣立德树人根本任务,紧密围绕国家与地方发展战略,持续深化本科教育教学研究,继续推进优秀教学成果的凝练完善和推广应用,全力做好国家级教学成果奖的培育工作,充分发挥获奖成果辐射带动作用,全面提升学校本科人才培养质量和服务经济社会发展、国家软实力提升、中外人文交流的核心能力,以创新驱动培育德智体美劳全面发展的社会主义建设者和接班人。
来源单位:教务处